随着chatGPT的问世,国内外各大企业纷纷展开了一场激烈的竞争。那么,在这一背景下,产品经理的角色是否依然重要呢?本文的作者提出了这个引人深思的问题,接下来让我们一起探讨一下他的观点。

自从chatGPT于今年初推出以来,全球范围内的竞争格局已经悄然改变。就在本周,百度推出了文心一言4.0,CEO李彦宏表示这款大模型是迄今为止最强大的,综合性能可以与GPT-4相媲美。在这样一个大模型蓬勃发展的时代,产品经理的职责是否仍然存在疑问。
一、文心4.0:人机交互的新纪元
文心4.0被认为是目前最强大的文心大模型。它在理解、生成、逻辑及记忆等四大核心能力上实现了全面升级,相较于之前的版本表现得更为卓越,李彦宏在百度世界大会上宣布了这一重要信息。
1. 四大能力的显著提升
在发布会上,李彦宏展示了文心4.0在理解、生成、逻辑和记忆等能力上的多个案例。例如,在处理公积金异地贷款政策时,文心4.0能够有效应对复杂提示,包括前后顺序混乱、模糊意图和潜台词等;在逻辑能力方面,它能够轻松解决奥数问题并总结知识要点。总的来看,4.0版本相比于3.5版本有了明显的进步。
我们不妨暂时不对比文心4.0与GPT-4在各类任务中的表现,感兴趣的朋友可以参考以下链接:
https://mp.weixin.qq.com/s/Gb88_7c1aF1A8d2vR_ku-w
2. 百度GBI——首款生成式商业智能产品
作为一名产品经理,我对基于大模型的完整产品落地尤为关注——例如百度GBI,这是国内首款生成式商业智能产品。GBI将文心大模型应用于数据分析领域,支持通过自然语言进行对话式交互,执行数据查询和分析任务,真正实现了“轻松对话即可完成数据分析”的目标。
此外,GBI还具备学习能力,能够结合特定领域的专业知识,理解行业内的专业术语,成为行业专家。
二、思考:AI会取代产品经理的角色吗?
面对大模型所展现出的强大理解与生成能力,许多人可能会问,未来还会需要产品经理吗?我的观点是:必然会需要!未来需要能够灵活运用AI的产品经理。
因此,今天我们尝试通过GPT将一句简单需求“转化”为一份完整的PRD。
1. 案例分析:从一句需求到完整PRD
在实际工作中,我们常常会遇到仅用一两句话描述的需求,这时产品经理需要耗费大量精力去补充完善。假设某位领导的需求是:在输入框中提供一些选项给客户。
1)构建基本框架
作为产品经理,我们可以对这条需求进行补充:在(对话页面的)输入框中,(根据用户的输入内容),(以下拉框的形式)为客户展示(5个)相关问题的建议。接下来让我们让GPT逐步生成PRD的初稿:
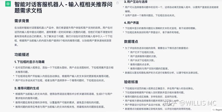
输入提示:假设你是一名【产品经理】,目前负责的产品是【一款智能对话客服机器人】。现在计划【在对话页面的输入框中,根据用户的输入内容,通过下拉框的方式为客户提供5个相关问题的建议】。请你输出需求文档,包括【需求背景、功能描述、数据埋点、验收标准】等方面的内容。
输出(以GPT3.5为例):

2)完善详细内容
除了文字描述的可读性问题,文档本身可能还需要进一步优化:
- 问题1:缺少流程图。
- 问题2:数据埋点缺少触发条件等细节。
① 生成流程图
智能对话客服机器人流程图示例
为了更清晰地展示智能对话客服机器人处理用户输入的过程,下面是一个采用Mermaid格式绘制的简化流程图:
graph TD
subgraph 用户交互
A[用户提出问题] --> B[系统解析用户输入]
B --> C{是否匹配}
C -->|是| D[提供相关答案]
C -->|否| E[引导用户重新提问]
end
参考文章:AI论文的未来:从算法到创作的全面探索 – 解析AI论文在写作与研究中的多种应用
本文标题:文心一言4.0重磅上线:四大新能力引领未来,产品经理的角色是否还需存在?
网址:https://www.aidamoxing.cn/2025/11/05/61953.html
----------------------------------------------------------------------------------------------------------------------
本站所有文章由ai大模型网通过chatgpt写作修改后发布,并不代表本站及作者的观点;如果无意间侵犯了阁下的权益,请联系我们删除。
如需转载,请在文内以超链形式注明出处,在下将不胜感激!










